一步步教你网上应征报名
全国广大适龄男青年可登录全国征兵网进行兵役登记和应征报名,之后根据兵役机关安排进行实地初审初检。

编者语:打开全国征兵首页,不妨了解下征兵政策和报名条件(例如:报名年龄、身体条件规定等)。
1.开始
在全国征兵网(https://www.gfbzb.gov.cn/)首页右侧,点击“兵役登记(男兵)”;女生就点下面的“应征报名(女兵)”。

编者语:有些小伙伴看到这么多的菜单就有些懵了,其实不用紧张,如果你是第一次来的男生,直接从“兵役登记(男兵)”进入页面就可以了;否则就从“应征报名(男兵)”进入页面;如果想报名招收士官,就从“招收士官报名”进入页面,不过,今年的招收士官貌似还没开始 -_-!!
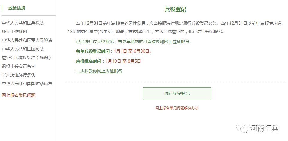
接下来的界面出现了:

在这个页面中,会告知我们报名时间以及参军的政策说明,建议看后,点击“进行兵役登记”,迈出你军旅生涯的第一步吧!
小建议:推荐看下征兵网页脚上的:1. 帮助中心,对各种疑问都有较为详细的解答。
2.登入系统
什么情况?点击之后发现竟然打开了一个新的页面要求登录?没有注册过账号,怎么登录?!这个时候你只需要在页面上点击“注册”按钮去注册一个学信网账号后进行登录就行了。

编者语:注册学信网账号必须实名,一定要用真实姓名和身份证认真填写,兵役机关将对有效信息进行审核。
登录系统以后,点击右侧的“开始兵役登记”进行报名工作啦!

3.填写信息
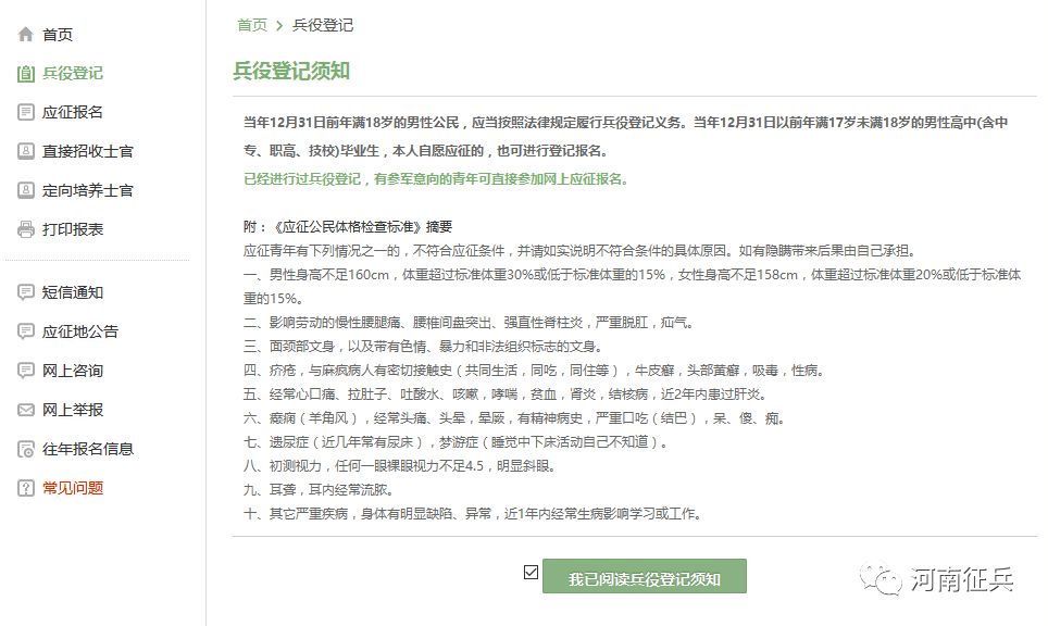
开始报名你会发现跟所有的软件安装一样,会让你阅读一大篇的使用说明。小编十分不建议你跟安装软件一样,直接点确定。在这个时候请详细阅读 详细阅读 详细阅读(重说三)兵役登记须知。了解自己的各方面情况是否达标,这能避免后续工作出现的很多麻烦哦!

点击阅读按钮后,进入兵役登记信息填写页面。填写民族、政治面貌、户籍类型、独生子女、文化程度、学业情况、学校名称、联系电话(本人手机号、家庭电话)、户籍地、家庭住址等信息,点击提交后即完成兵役登记。

若要进行2018年参军报名,请点击“继续进行本年度参军报名”按钮,完善个人信息。
编者语:看到左侧那么多菜单也不用紧张,只需按照右侧内容的提示一步步来,是绝对没有错的。
根据上面的步骤,小编已经完成了今年的应征报名工作,有想来到部队的小伙伴就赶紧跟着小编行动起来吧!